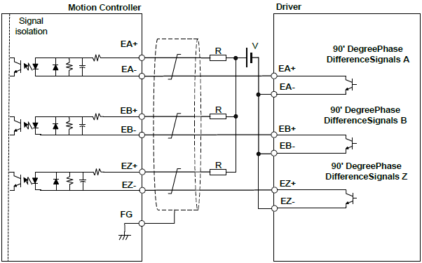
원본 보기토론이전 판역링크책에 추가PDF로 내보내기맨 위로 목차 Intro COMMAND 신호 (CW & CCW) Info Command 출력 모드 Command 신호 연결 Feedback 신호 (EA, EB, EZ) Info Encoder 신호 연결 책 생성기 내 책으로 이 페이지 추가 책 생성기 내 책에서 이 페이지 제거 책 관리(0 페이지) 도움말 Command & Feedback × Command(지령) 신호와 Feeback(궤환) 신호에 대한 안내 페이지입니다. Intro Command(지령) 신호와 Feedback(궤환) 신호는 모션컨트롤러의 가장 기본적인 입출력 신호로 Command 신호는 지령 신호, Feedback 신호는 실제위치 검출신호를 의미합니다. Command 신호는 서보모터와 스텝모터에서 공통으로 사용되나, Feedback신호는 기본적으로 서보모터에서만 제공됩니다. 그러나 모터나 구조물에 엔코더를 직접 장착하면 스텝모터를 사용하는 경우에도 Feedback 신호를 받을 수 있습니다. COMMAND 신호 (CW & CCW) Info Command 신호는 모터드라이버에 목표 위치와 속도에 대한 지령을 내리는 신호입니다. 모션컨트롤러에서는 Command 신호를 위하여 CW신호와 CCW 신호의 두 개의 출력신호를 제공하며, OUT/DIR 출력 방식과 CW/CCW 출력 방식을 모두 지원합니다. 이 두 신호는 펄스 구동 방식의 스텝모터 또는 DC/AC 서보 모터의 구동 신호로 사용됩니다. OUT/DIR 출력 방식은 CW신호는 펄스 출력을 CCW신호는 방향지시(Low/High)를 출력하는 방식을 말합니다. CW/CCW 출력 방식은 모터의 구동 방향에 따라 CW신호와CCW 신호가 모두 펄스 출력을 내보내는 방식을 말합니다. 이때, 두 신호 중 한 신호는 펄스출력을 내보내고, 다른 한 신호는 LOW또는 HIGH 상태를 유지합니다. 일반적으로 스텝 드라이브에서는 0번에서 3번까지의 OUT/DIR 모드를 주로 사용하며, 서보드라이브에서는 4번, 5번 모드인 CW/CCW 모드를 주로 사용합니다. 일반적인 서보드라이브에서 CW/CCW 혹은 OUT/DIR 모드를 결정하기 위한 지령 펄스(Command Pulse) 입력 설정이 존재합니다. 이 경우, 모션컨트롤러의 Command 출력 모드와 서보 드라이브의 입력 모드는 일치해야 합니다. 일치 않지 않는 경우 모터가 한쪽 방향으로만 구동하는 등, 정상동작 하지 않을 수 있습니다. Command 출력 모드 출력 모드는 소프트웨어로 설정 가능하며, Application의 I/O Setup 설정 창에서 지정하는 방법과 cmmCfgSetOutMode() 함수를 이용하여 설정하는 방법이 있습니다. 출력 모드는 다음과 같이 6가지로 설정할 수 있습니다. # Pulse & Direction Mode # CW & CCW Mode Command 신호 연결 CW신호와 CCW 신호의 연결 방법은 라인드라이브(Line Drive) 방식과 오픈콜렉터(Open Collector) 방식의 두 가지 방식이 있습니다. ㈜커미조아의 모션컨트롤러는 이 두가지 방식의 연결방법을 모두 지원하며, 방식의 선택은 모션컨트롤러에 부착된 슬라이드 스위치를 설정함으로써 이루어집니다. 제품 출하시에 기본적으로 라인드라이브 방식으로 설정되어 출하됩니다. # Line Drive 신호 연결 Line Drive 방식으로 사용할 경우 모터드라이버(또는 AMP)와의 신호 연결은 다음과 같으며, Shielded Twisted pair type 전선을 이용하여 배선해야 합니다. CW/CCW 신호의 Line Drive 방식 연결법 – to line receiver CW/CCW 신호의 Line Drive 방식 연결법 – to photo coupler # Open Collector 신호 연결 Open Collector 방식으로 사용할 경우 모터드라이버(또는 AMP)와의 신호 연결은 다음과 같으며, Shielded Twisted pair type 전선을 이용하여 배선해야 합니다. driver 내부의 R이 클 때에는 open collector 결선방식을 권장합니다 Feedback 신호 (EA, EB, EZ) Info Feedback 신호는 모터 또는 구조물의 실제 위치를 검출해주는 신호로서, 대부분 엔코더 신호를 사용합니다. 엔코더는 A상과 B상으로 불리우는 두개의 신호가 짝을 이루며, 이 두신호는 90 도 위상차를 가지고 있어서 UP/DOWN 카운트가 가능하도록 되어 있습니다. 엔코다는 1회전에 1회 검출되는 Z상을 제공합니다. 서보모터에서는 Feedback 신호를 자체에서 제공하지만 스텝모터에서는 제공하지 않습니다. 그러나 경우에 따라서 구조물에 엔코더를 장착함으로써 스텝모터를 사용하였을 경우에도 Feedback 신호를 받을 수 있습니다. Encoder 신호 연결 ㈜커미조아의 모션컨트롤러는 모터 또는 구조물의 실제 움직임을 계측할 수 있도록 하기 위하여 각 축마다 EA, EB, EZ 세 가지의 엔코더 입력 채널을 제공합니다. EA, EB, EZ는 각각 엔코더의 Phase-A, Phase-B, Index(Zero)-Pulse 신호를 의미합니다. 엔코더의 Z상은 모터의 한 회전 당 한 번의 펄스신호가 출력하므로, 모터의 RPM이나 원점을 계측하고자 할 때 사용될 수 있습니다. Line Drive 방식의 엔코더 일 경우 신호 연결은 다음과 같으며, Shielded Twisted pair type 전선을 이용하여 배선해야 합니다. Encoder 신호 연결법 – Line Drive 타입 Encoder 신호 연결법 – Open Collector 타입 외부 전원에 따른 저항1)값 1) IF = 10mA max